925足球直播

新闻

News

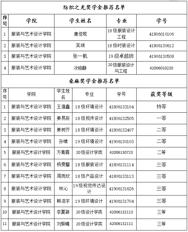
925足球直播 2020-2021学年纺织之光、桑麻奖学金评选名单

发布时间:2021-09-10浏览次数:

根据西安工程大学《关于做好2020-2021学年学生纺织之光、桑麻奖学金评审工作的通知》的评选要求,经各年级初评,925足球直播 审核,现将925足球直播 2021年纺织之光、桑麻奖学金推荐名单进行公示。公示时间为2021年9月10日至9月14日。如有异议,请于公示期内向所在年级辅导员反映。

                            925足球直播 学工办

2021年9月10日